Researching at the intersection of ZKPs, blockchain, and privacy.
From zero-knowledge proofs to L2 rollups, advancing blockchain research and privacy-preserving systems.
About Me
I'm Pradyumna Kaushal : a researcher, builder, and BTech student at NIT Trichy (Production Engg + CS Minor, Dept Rank 1, CGPA 9.85/10.0). I'm passionate about blockchain, cryptography, and privacy-preserving computation.
My research focuses on zero-knowledge proofs, blockchain scalability, and digital identity systems. I've published work on VehiclePassport (arXiv:2509.06133) and am actively researching at Matter Motor Works, Complere.xyz, and Miruvor LLC.
I specialize in ZK-SNARKs, smart contract development, L2 rollups, and privacy-preserving systems. My work spans from theoretical cryptography to practical blockchain infrastructure.
Currently pursuing research in GAIA-X aligned systems, carbon accounting, and verifiable credentials. I believe in building systems that enhance privacy while maintaining verifiability and regulatory compliance.
Research Publications
VehiclePassport paper on arXiv, blockchain research
Academic Excellence
Dept Rank 1, CGPA 9.85/10.0 at NIT Trichy
Research Internships
Matter Motor Works, Complere.xyz, Miruvor LLC

Research & Technical Expertise
Advancing blockchain, cryptography, and privacy-preserving systems
Cryptography & ZK
Blockchain & L2
Research & Systems
Development
Research & Projects
Blockchain research, cryptography systems, and innovative Web3 applications

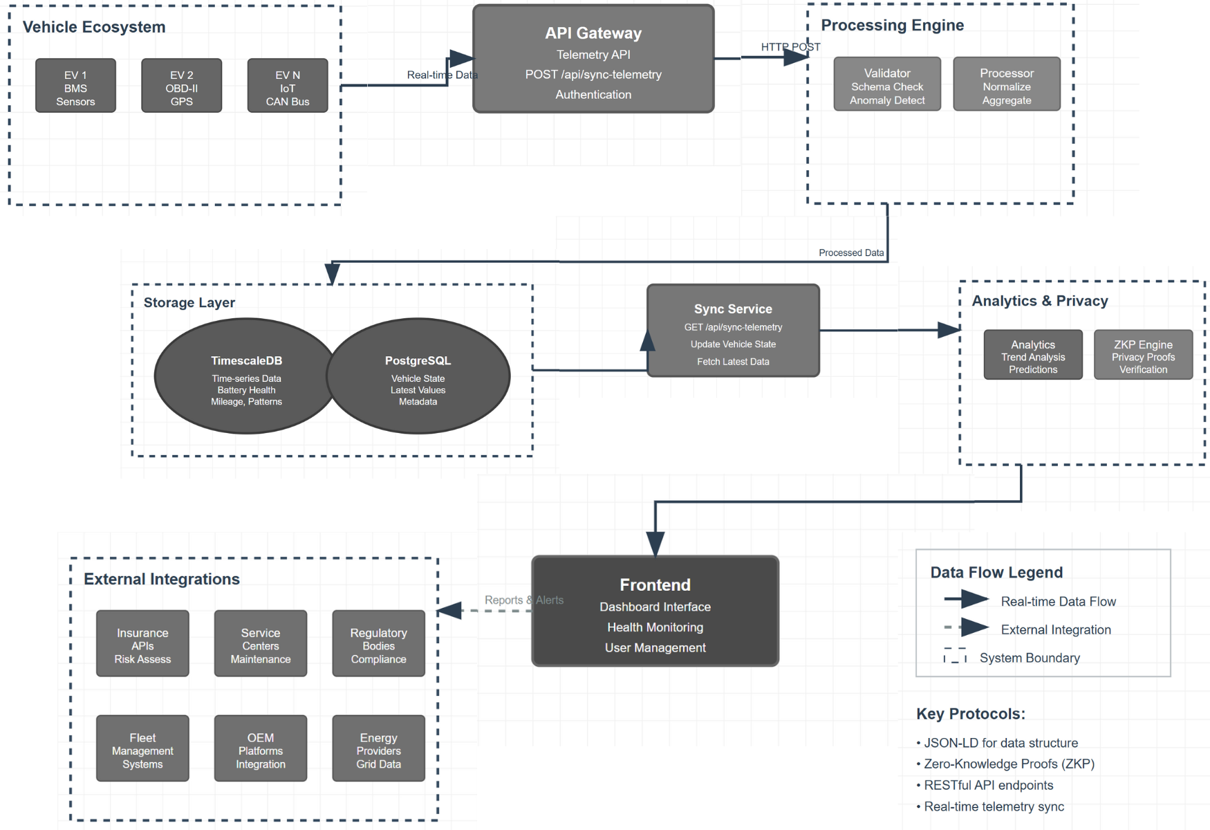
VehiclePassport™
GAIA-X-aligned blockchain-anchored privacy-preserving digital passport for smart vehicles. Published on arXiv with ZKPs, selective disclosure, and verifiable credentials.

CosmoTrace - Supply Chain Ledger
Permissioned supply-chain ledger with MES/DT anchoring built on Cosmos SDK. Features ACL/PoA validators and custom modules for traceability.

On-chain ML Weights with ZK Proofs
Ethereum-based inference layer enabling deployment of TensorFlow/PyTorch models with privacy-preserving verification via zkSNARK circuits.

Programmable Escrow & Fraud-Resilient Payments
Solana escrow contract with PDA vaults and fraud detection. Built for HackOn with Amazon, featuring auto-releasing funds and fraud prevention.

ENSure - Web3 Event Platform
Web3-native event platform for hackathons with sybil resistance, trustless prize distribution, and verifiable proof-of-achievement using ENS, Rootstock, and Self Protocol.

EchoPay - Voice & NLP Agent
Agentic pipeline for crypto transactions using voice and NLP. Built on Monad MCP servers with LangChain.js, Gemini Pro, and multi-rail payment routing.

Distributed Encountered-Type Haptics in VR
Unity VR prototype implementing distributed encountered-type haptics using multiple tabletop bots that reposition in real-time via WebSocket/UDP control.

Medici.ac
A crypto-native student funding platform. Supports income-sharing agreements, scholarships, and donations — powered by verifiable credentials and smart contracts.

StableResearch.xyz
Research + analytics hub for stablecoins, wallets, and DeFi ecosystems. Built dashboards, internal tooling, and published deep-dive wallet reports.
My Journey
From academic excellence to cutting-edge blockchain research
BTech in Production Engineering
NIT Tiruchirappalli
Dept Rank 1, CGPA 9.85/10.0 with CS Minor
Research Assistant
NIT Trichy - Circular Economy & Sustainability
Government of India funded project on carbon accounting and Digital Product Passport
Research Intern
Complere.xyz - Blockchain Scalability & RWA DLT
Engineering app-specific L2 rollup on Cosmos-SDK for RWA and stablecoin ecosystems
Part-time Researcher
Miruvor LLC - Cryptography & Blockchain
Advanced wallet primitives, MPC, and liquidity architectures
Research Intern
Matter Motor Works - Digital Identity & Vehicle Data
VehiclePassport™ extended to Battery Passport under EU Reg. 2023/1542
Head of Blockchain Research
Spider R&D
Leading research on advanced ZK systems and circuit frameworks
JEE Advanced Cleared
IIT JEE
Cleared one of the world's toughest engineering entrance exams among 190K+ candidates
CBSE Class XII - 97.4%
CBSE Board
Achieved 97.4% aggregate, 2nd Rank in Pune city
Awards & Achievements
Recognition for excellence in research, academics, and innovation
Amazon ML Summer School
Amazon
Selected among 60,000+ applicants for intensive ML research program
Solana CTF Winner
Microsoft Azure & Solana Superteam
Winner of Solana Capture The Flag security competition
Solana Almighty Grant
Solana Foundation
Awarded $10K grant for innovative escrow scholarship platform
Monad Blitz Top 5 (EchoPay)
Monad Blockchain
Achieved Top 5 finish in high-stakes blockchain hackathon
1st Rank Medal
NIT Trichy
Highest academic performance across NIT Trichy (CGPA: 10.0/10.0)
JEE Advanced Cleared
IIT JEE
Cleared one of the world's toughest engineering entrance exams
My Curriculum Vitae
Blockchain researcher and full-stack developer
Pradyumna Kaushal
Blockchain Product Builder & Researcher
Key Skills
Research & Publications
Academic papers, research publications, and technical writing
VehiclePassport: A GAIA-X-Aligned, Blockchain-Anchored Privacy-Preserving, Zero-Knowledge Digital Passport for Smart Vehicles
A comprehensive research paper proposing a blockchain-anchored digital passport system for smart vehicles using zero-knowledge proofs. The system enables privacy-preserving verification while maintaining regulatory compliance and verifiability.
More Research Coming Soon
Deep dives on blockchain scalability, privacy-preserving systems, and cryptographic protocols
Follow My Voice: As Seen on X
What I'm saying on my official channel - @PradyumnaKaush9
< Let's Build Something />
// Always open to collabs, research, and cryptographic rabbit holes